FATÁJ-online szaklap: események, gazdasági jelenségek a faiparban, bútoriparban, asztalosságban, erdőgazdálkodásban és a kapcsolódó területeken. Beszámolók, riportok, sajtószemle, ...
FELIRATKOZÁS FATÁJ-Online hírlevélre.
Kérem jelezze szakterületét, cégét, annak kapcsolóit.
Hivatkozás:
Ha felhasználja bármely cikket a FATÁJ-ból, hivatkozzon rá annak kapcsolójával is.

STIHL - Nemzedékekre tervezve

Mátyás Fakereskedo Kft
METAMOB - akciós MetaGO ajánlata
HUNNIA FAGÉP - Jó magyarnak lenni!
Faipari gépek -> Stonewood Kft
FATÁJ nyitólap
FATÁJ archívum:

FATÁJ-online
médiaajánlat
pdf

FAGOSZ, Fagazdasági Országos Szakmai Szövetség
A FAGOSZ a FATÁJ kiadója.


FAGOSZ filmtár a Hazai Erdésznél

Nemzeti kincsünk az erdő - 40 kisfilm

Erdészeti és Faipari Dolgozók Szakszervezete

Magán Erdotulajdonosok és Gazdálkodók Országos Szövetsége

Országos Erdészeti Egyesület

Hobbi Faesztergálás


Dr. Gerencsér Kinga: Fafeldolgozás mobil szalagfűrésszel
(A 2002-ben megjelent kiadvány online változata.)

Keres egy céget, intézményt, iskolát? Kezdje itt:
fatudakozo.hu
woodinfo.hu
woodinfo.eu
Akác
termékek
Magyar-
országról:
hungarobinia.hu
FAIPARI, ERDÉSZETI
apróhirdetések
DÍJMENTESEN

FAIPARI, ERDÉSZETI
szakkönyvek

2020-01-10

AM SZMSZ erdő, föld, vad, hal részletek

Korábbi cikkben bemutattuk az AM SZMSZ változásának erdészeti lényegét, most idemásoljuk a részleteket az államtitkárság teljes tevékenységi területéről.

Megosztás:
Megosztás a Facebook-on

 

Az "Erdőkért és Földügyekért Felelős Államtitkárság az Agrárminisztériumban" című január 3-i FATÁJ cikk mutatta a változás lényegét. A 10/2019. (XII. 30.) AM utasítás azóta a nemzeti Jogtárban is elérhető, amely könnyebben olvasható, mint a korábbi cikkben hivatkozott magyarkozlony.hu helyen elérhető változat.

 

 

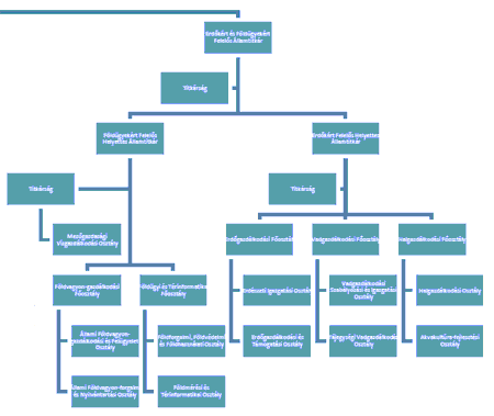
Az utasítás vége felé található a szervezeti séma, melyből a szakterületünket közvetlenül érintő az alábbi:

 

7. Erdőkért és Földügyekért Felelős Államtitkár 

 

7.0.1. Titkárság

7.1. Földügyekért Felelős Helyettes Államtitkár

 

7.1.1. Titkárság

7.1.1.1. Mezőgazdasági Vízgazdálkodási Osztály

 

7.1.2. Földvagyon-gazdálkodási Főosztály

 

7.1.2.1. Állami Földvagyon-gazdálkodási és Felügyeleti Osztály

 

7.1.2.2. Állami Földvagyon-forgalmi és Nyilvántartási Osztály

 

7.1.3. Földügyi és Térinformatikai Főosztály

 

7.1.3.1. Földforgalmi, Földvédelmi és Földhasználati Osztály

 

7.1.3.2. Földmérési és Térinformatikai Osztály

7.2. Erdőkért Felelős Helyettes Államtitkár

 

7.2.1. Titkárság

 

7.2.2. Erdőgazdálkodási Főosztály

 

7.2.2.1. Erdészeti Igazgatási Osztály

 

7.2.2.2. Erdőgazdálkodási és Támogatási Osztály

 

7.2.3. Vadgazdálkodási Főosztály

 

7.2.3.1. Vadgazdálkodási Szabályozási és Igazgatási Osztály

 

7.2.3.2. Tájegységi Vadgazdálkodási Osztály

 

7.2.4. Halgazdálkodási Főosztály

 

7.2.4.1. Halgazdálkodási Osztály

 

7.2.4.2. Akvakultúra-fejlesztési Osztály

 

Ugyanez rajzban:

 

(Rákattintva nagyítható.)

Az AM teljes szervezeti sémája pdf-ben letölthető.

 

Innentől a szöveg meglehetősen hosszú, pedig csak az adott személyhez, részleghez közvetlenül kötődő speciális feladatokat sorolják fel ezen részek. Az AM SZMSZ-ben ugyanakkor vannak a minden államtitkárra, h.államtitkárra, főosztályvezetőre és osztályvezetőre vonatkozó és más általában megfogalmazott feladatok is.

 

10. Az erdőkért és földügyekért felelős államtitkár

27. § (1) Az erdőkért és földügyekért felelős államtitkár

a) felel az állami földprogramokkal kapcsolatos stratégiaalkotásért,

b) felelős a Nemzeti Földalappal kapcsolatos feladatok ellátásáért,

c) felel az NFK-val történő kapcsolattartásért,

d) felelős az állami tulajdonú termőföldek árverésre kijelölésének módosítása iránti kérelmek ügyében a döntés-előkészítő feladatok ellátásáért,

e) felel az állami tulajdonú földek hasznosításával kapcsolatosan felmerülő szakmai tevékenységek ellátásáért,

f) a Kormány földbirtok-politikájának megfelelően felelős a nemzeti park igazgatóságok, az állami erdőgazdasági társaságok, az NFK vagyonkezelésében, illetve tulajdonosi joggyakorlása alatt álló földek hasznosításáért,

g) felelős az állami erdőgazdasági társaságok felügyeletéért,

h) felelős a vadgazdálkodással, erdőgazdálkodással, a faanyag kereskedelmi lánccal és halgazdálkodással kapcsolatos feladatok ellátásáért,

i) felelős a vadgazdálkodási tájegységi rendszer működtetéséért,

j) felelős az irányítása alá tartozó szervezeti egységek által működtetett vagy felügyelt, vagy egyéb szakmai információs rendszerek közötti kapcsolat és a folyamatos adatcsere biztosításáért,

k) felelős a termőföldön fennálló osztatlan közös tulajdon megszüntetése érdekében indult állami program végrehajtásáért,

l) felel a földügyi és agrár-vidékfejlesztési szakigazgatáshoz kapcsolódó földméréssel, térinformatikával, térképészettel, távérzékeléssel, (a továbbiakban: agrár földmérés és térinformatika), a telekalakítással, a földvédelemmel, a földminősítéssel, a földhasznosítással, a földhasználati nyilvántartással, a földkiadási eljárással, a földprivatizációval, a földforgalommal, a mező- és erdőgazdasági hasznosítású földdel, illetve a földművesek, a mezőgazdasági termelőszervezetek, valamint a mezőgazdasági üzemközpontok nyilvántartásával (a továbbiakban: földügyi és agrár földmérési, térinformatikai igazgatás) kapcsolatos feladatok ellátásáért, a szakrendszerek működtetésért,

m) gyakorolja a fővárosi és a megyei kormányhivatalok földügyi és agrár földmérési, térinformatikai igazgatási hatósági és igazgatási tevékenységével kapcsolatos szakmai felügyeletet, valamint az erdőgazdálkodási, faanyag kereskedelmi lánc igazgatási hatósági és igazgatási tevékenységével kapcsolatosan a miniszter részére jogszabályban meghatározott szakmai irányítói hatásköröket,

n) közreműködik a Személyügyi és Igazgatási Főosztállyal az állami erdőgazdasági társaságok vagyonkezelési és vagyongazdálkodási, valamint a tulajdonosi joggyakorlási kérdések tekintetében, különösen az MNV Zrt.-vel, a Pénzügyminisztériummal, a nemzeti vagyon kezeléséért felelős tárca nélküli miniszterrel, a Miniszterelnökséggel, valamint az ezen ügyek vonatkozásában érintett egyéb hatóságokkal való kapcsolattartásban,

o) felelős az erdőgazdálkodói nyilvántartással, az Országos Erdőállomány Adattárral és az Országos Erdőkár nyilvántartással kapcsolatos feladatok ellátásáért, a szakrendszerek működtetésért,

p) gyakorolja a fővárosi és megyei kormányhivatal, valamint a Nemzeti Élelmiszerlánc-biztonsági Hivatal (a továbbiakban: NÉBIH) hatáskörébe tartozó közigazgatási hatósági ügyekben a felügyeleti szervet megillető hatáskört,

q) ellátja a miniszter feladat- és hatáskörébe tartozó, a föld alatti gombagyűjtés nyilvántartásával, továbbá a gyűjtési időszak meghatározásával, korlátozásával, feltételével kapcsolatos hatósági ügyeket,

r) felelős az öntözési közösségek elismerésével kapcsolatos döntések - miniszter nevében és megbízásából történő - kiadmányozásáért.

(2) Az erdőkért és földügyekért felelős államtitkár irányítja

a) a földügyekért felelős helyettes államtitkár,

b) az erdőkért felelős helyettes államtitkár

tevékenységét.

28. § (1) Az erdőkért és földügyekért felelős államtitkár munkájának és feladatainak ellátása érdekében titkárság működik.

(2) Az erdőkért és földügyekért felelős államtitkár közvetlenül irányítja a titkársága vezetőjének tevékenységét.

29. § Az erdőkért és földügyekért felelős államtitkárt - ha nem a minisztert helyettesítő jogkörében jár el - akadályoztatása esetén a földügyekért felelős helyettes államtitkár, annak távollétében az erdőkért felelős helyettes államtitkár helyettesíti.

 

12.12. A földügyekért felelős helyettes államtitkár

68. § (1) A földügyekért felelős helyettes államtitkár felelős

a) az NFK, a nemzeti park igazgatóságok és az állami erdőgazdasági társaságok vagyonkezelésében, illetve tulajdonosi joggyakorlása alatt álló földterületek hasznosításáért,

b) az állami földprogramokkal kapcsolatos stratégiaalkotásért,

c) a Nemzeti Földalappal kapcsolatos szakmai feladatok ellátásáért,

d) az állami tulajdonú termőföldek árverésre kijelölésének módosítása iránti kérelmek ügyében a döntés-előkészítő feladatok ellátásáért,

e) az állami tulajdonú földek hasznosításával kapcsolatosan felmerülő szakmai tevékenységek ellátásáért,

f) a Minisztérium szervezeti egységei által használt, "TakarNet" hozzáférést biztosító digitális igazolványok kiadásának, visszavonásának, illetve az igénybevétel felfüggesztésének jóváhagyásáért,

g) a felügyeleti eljárás során a Minisztérium által - földügyi és agrár földmérési, térinformatikai igazgatási ügyekben - hozott döntés kiadmányozásáért,

h) - a gazdasági helyettes államtitkárral együttműködve - az NFK által a közpénzek, eszközök és források rendeltetésszerű, hatékony, eredményes, gazdaságos, valamint szabályszerű felhasználásának felügyeletéért,

i) a földügyi és agrár földmérési, térinformatikai igazgatással kapcsolatos szakmai tevékenységek ellátásáért,

j) a mezőgazdasági vízgazdálkodással összefüggő feladatokért.

(2) A földügyekért felelős helyettes államtitkár irányítja

a) a Földvagyon-gazdálkodási Főosztály vezetője,

b) a Földügyi és Térinformatikai Főosztály vezetője,

c) a Mezőgazdasági Vízgazdálkodási Osztály vezetője

tevékenységét.

69. § (1) A földügyekért felelős helyettes államtitkár munkájának és feladatainak ellátása érdekében titkárság működik.

(2) A földügyekért felelős helyettes államtitkár irányítja a titkársága vezetőjének tevékenységét.

70. § A földügyekért felelős helyettes államtitkárt akadályoztatása esetén a Földügyi és Térinformatikai Főosztály vezetője, annak távollétében a Földvagyon-gazdálkodási Főosztály vezetője helyettesíti.

 

12.13. Az erdőkért felelős helyettes államtitkár

71. § (1) Az erdőkért felelős helyettes államtitkár

a) felelős az erdőgazdálkodással, vadgazdálkodással és halgazdálkodással kapcsolatos feladatok ellátásáért,

b) felel a Közös Halászati Politika (KHP) reformjával kapcsolatos szakmai munka összefogásáért,

c) felelős a magyar államot megillető vadászati és halászati jog hasznosításával kapcsolatos döntéshozatalért,

d) felel a vadgazdálkodási tájegységi rendszer működtetéséért,

e) felelős az állami erdőgazdasági társaságok feletti tulajdonosi joggyakorlásból származó szakmai feladatok ellátásáért,

f) felel az erdőgazdálkodásra, az erdő védelmére, az erdővagyon fenntartásának, közjóléti hasznosítására és bővítésének feltételrendszerére és a faanyag kereskedelmi lánc hatósági felügyeletére vonatkozó jogszabályok előkészítéséért,

g) felelős az erdőgazdálkodás és a faanyag kereskedelmi lánc hatóság útján történő felügyeletéért,

h) közreműködik az erdészeti igazgatás, az erdőgazdálkodás és a faanyag kereskedelmi lánc hatósági felügyelete szakmai irányítási tevékenységében,

i) gyakorolja a felügyeleti szervet megillető hatáskört és kiadmányozási jogkört az erdészeti, faanyag kereskedelmi lánc hatósági felügyeleti ügyekben,

j) közvetlen kapcsolatot tart az NFK-val,

k) vezeti a föld alatti gombagyűjtésre jogosult személyekről, a részükre kiadott tanúsítványokról és a gyűjtési naplóról a nyilvántartást, ellátja a nyilvántartással kapcsolatos kiadmányozási feladatot,

l) kiadmányozza a földalatti gombagyűjtési időszak meghatározásával, korlátozásával, feltételével kapcsolatos miniszteri hatósági döntéseket.

(2) Az erdőkért felelős helyettes államtitkár irányítja

a) az Erdőgazdálkodási Főosztály vezetője,

b) a Halgazdálkodási Főosztály vezetője,

c) a Vadgazdálkodási Főosztály vezetője

tevékenységét.

72. § (1) Az erdőkért felelős helyettes államtitkár munkájának és feladatainak ellátása érdekében titkárság működik.

(2) Az erdőkért felelős helyettes államtitkár irányítja a titkársága vezetőjének tevékenységét.

73. § Az erdőkért felelős helyettes államtitkárt akadályoztatása esetén az Erdőgazdálkodási Főosztály vezetője, annak távollétében a Vadgazdálkodási Főosztály vezetője helyettesíti.

 

7. AZ ERDŐKÉRT ÉS FÖLDÜGYEKÉRT FELELŐS ÁLLAMTITKÁR ÁLTAL IRÁNYÍTOTT SZERVEZETI EGYSÉGEK

7.0.1. Titkárság

Az erdőkért és földügyekért felelős államtitkár közvetlen alárendeltségében működik a Titkárság, feladatait a 75. § rögzíti.

 

7.1. A földügyekért felelős helyettes államtitkár által irányított szervezeti egységek

7.1.1. Titkárság

A földügyekért felelős helyettes államtitkár közvetlen alárendeltségében működik a Titkárság, feladatait a 75. § rögzíti.

 

7.1.1.1. Mezőgazdasági Vízgazdálkodási Osztály

A földügyekért felelős helyettes államtitkár irányítása alatt működik a Mezőgazdasági Vízgazdálkodási Osztály, amely ellátja a mezőgazdasági vízgazdálkodással összefüggő feladatok koordinálását.

1. A Mezőgazdasági Vízgazdálkodási Osztály kodifikációs feladatai körében

a) felelős a mezőgazdasági vízhasznosításhoz, öntözésfejlesztéshez kapcsolódó szabályozási feladatok ellátásáért;

b) felelős az öntözési közösségekhez kapcsolódó szabályozásért, az öntözési közösségek fejlesztésével, támogatásával összefüggő koncepcionális anyagok, javaslatok elkészítéséért;

c) felelős az öntözési kerületek kijelölése szempontjaihoz, az öntözésfejlesztési tervek tartalmához kapcsolódó szabályozási feladatok ellátásáért;

d) az öntözési szolgalom alapításához és az azzal kapcsolatos kártalanításhoz kapcsolódó szabályozási feladatok ellátásáért.

2. A Mezőgazdasági Vízgazdálkodási Osztály koordinációs feladatai körében

a) közreműködik a klímaváltozás enyhítéséhez kapcsolódó szakmai munkacsoportok munkájának és a tagállami álláspont előkészítésében;

b) felelős a mezőgazdasági vízhasznosítás érdekében, különös tekintettel az öntözéses gazdálkodás stratégiáját, közép- és hosszú távú fejlesztéseit tervező intézményekkel, valamint a vízgazdálkodásért felelős minisztériummal és a vízügyi igazgatási szervekkel való koordinációért és szakmai kapcsolattartásért;

c) közreműködik az öntözésfejlesztéssel és vízgazdálkodással kapcsolatos vidékfejlesztési programok szakmai tartalmának kidolgozásában az EMVA Stratégiai Főosztállyal együttműködve.

3. A Mezőgazdasági Vízgazdálkodási Osztály egyedi közhatalmi aktusokkal kapcsolatos feladatai körében felelős az öntözési közösségek elismerésével, az elismerés visszavonásával kapcsolatos és egyéb elismerést érintő feladatok végrehajtásáért, az elismerést megelőző és követő szakmai és helyszíni ellenőrzésért, az elismerésekkel kapcsolatos döntés előkészítésért.

4. A Mezőgazdasági Vízgazdálkodási Osztály európai uniós és nemzetközi feladatai körében

a) közreműködik és részt vesz az Európai Bizottság vízügyi és mezőgazdasági munkacsoportjának munkájában (EU-TFW);

b) közreműködik és részt vesz a Nemzetközi Dunavédelmi Bizottság (ICPDR) tápanyag munkacsoportjának munkájában (NTG);

c) szakterületét illetően közreműködik a 2014-2020 közötti VP végrehajtásában, valamint a 2021-2027 közötti KAP Stratégiai Terv kialakításában és végrehajtásában.

5. Mezőgazdasági Vízgazdálkodási Osztály funkcionális feladatai körében

a) ellátja a mezőgazdasági vízhasznosítással összefüggő minisztériumi feladatokat;

b) közreműködik mezőgazdaság klímaváltozáshoz kapcsolódó adaptációjával, továbbá annak mitigációjával összefüggő szakmai feladatok ellátásában;

c) közreműködik a NAIK, mint kutatóintézet öntözésfejlesztési feladatainak szakmai irányításában;

d) irányítja az öntözési igazgatási szervet;

e) felel az öntözési igazgatási szerv és az öntözésfejlesztési feladatok támogatása költségvetési előirányzatának meghatározásáért;

f) ellátja az öntözési igazgatási szerv törvényességi, felügyeleti és komplex pénzügyi ellenőrzését;

g) felelős az öntözési igazgatási szerv esetében más fejezetek, illetve szervezetek által kiírt pályázatokhoz szükséges fenntartói igazolásokkal és pályázati önrésszel kapcsolatos feladatok ellátásáért;

h) részt vesz az Országos Vízgazdálkodási Tanács munkájában;

i) közreműködik a klímaváltozás enyhítéséhez kapcsolódó szakmai munkacsoportok munkájának és a tagállami álláspont előkészítésében.

 

7.1.2. Földvagyon-gazdálkodási Főosztály

1. A Földvagyon-gazdálkodási Főosztály koordinációs feladatai körében

a) felelős a természetvédelmi célú pályázatok keretében megvalósuló ingatlanvásárlásokhoz és kisajátításokhoz szükséges nyilatkozatok és egyéb okiratok előkészítéséért;

b) közreműködik a nemzeti park igazgatóságok vagyonkezelésében, illetve tulajdonosi joggyakorlása alatt álló ingatlanokkal és földvagyonnal közvetlenül összefüggő vagyongazdálkodási - főként a haszonbérbe adási, vagyonkezelési jogviszonnyal és az ingatlanforgalommal kapcsolatos - feladatok szakmai irányításában;

c) együttműködik a miniszter irányítása alatt álló költségvetési szervek, valamint tulajdonosi joggyakorlása alá tartozó gazdasági társaságok NFK vagyoni körét érintő szakmai döntések előkészítésében érintett önálló szervezeti egységekkel;

d) felelős az ÁSZ által az NFK-nál lefolytatott éves, illetve a bármely ellenőrző szerv által végzett, az NFK tevékenységét érintő ellenőrzésekben való közreműködésért.

2. A Földvagyon-gazdálkodási Főosztály kodifikációs feladatai körében felelős

a) a védett természeti területek védettségi szintjének helyreállításáról szóló törvény hatálya alá tartozó védett és védelemre tervezett természeti területek állami tulajdonba vételében való közreműködésért, és a kisajátítás alóli mentesítésre irányuló kérelmek miniszteri elbírálásának előkészítéséért;

b) a szakterületet érintő más jogszabálytervezetek, kormány-előterjesztések véleményezése során a szakterület véleményének érvényesítéséért;

c) - együttműködve a Földügyi és Térinformatikai Főosztállyal - a Nemzeti Földalapot érintő jogi szabályozás előkészítéséért;

d) a felelősségi körébe tartozó feladatokat érintő kormányzati előterjesztésekhez kapcsolódóan a szakmai felkészítő anyagok összeállításáért a Minisztérium politikai felsővezetői és szakmai felsővezetői részére;

e) az NFK tulajdonosi ellenőrzési tevékenységéről szóló jelentés felülvizsgálatáért;

f) az NFK belső szabályzatainak, szervezeti és működési szabályzatának véleményezéséért;

g) a Nemzeti Földalapba tartozó egyes földrészletek tulajdonjogának ingyenes átruházásáról, vagy vagyonkezelői jogának ingyenes átruházásáról szóló előterjesztések előkészítéséért,

h) - együttműködve a Földügyi és Térinformatikai Főosztállyal, az Erdőgazdálkodási Főosztállyal, és a Mezőgazdasági Vízgazdálkodási Osztállyal - a NFK tevékenységét érintő jogi szabályozás előkészítéséért.

3. A Földvagyon-gazdálkodási Főosztály funkcionális feladatai körében

a) - a Természetmegőrzési Főosztállyal együttműködve - felelős a helyi jelentőségű védett természeti területek országos nyilvántartásának vezetéséért;

b) felel a természetvédelmi birtokügyekhez kapcsolódó panaszügyek, bejelentések kivizsgálása, tájékoztatások, állásfoglalások elkészítése során a nemzeti park igazgatóságokat érintő peres és nem peres eljárásokban a nemzeti park igazgatóságoknak való szakmai segítségnyújtásért;

c) felelős a Minisztériumhoz érkező - az NFK vagyoni körét és tevékenységét érintő - birtokügyekhez kapcsolódó panaszügyek, bejelentések kivizsgálásáért, tájékoztatások, állásfoglalások elkészítéséért;

d) felelős az NFK-t érintő peres és nem peres eljárásokban az NFK részére szakmai segítségnyújtásért;

e) felel az NFK vagyoni körébe tartozó földvagyon hasznosítása és forgalma egységes elveinek meghatározásáért és ennek megfelelő irányításáért;

f) - az érintett önálló szervezeti egységekkel együttműködve - felelős a miniszter irányítása alatt álló költségvetési szervek, valamint tulajdonosi joggyakorlása alá tartozó gazdasági társaságok NFK vagyoni körbe tartozó földjeire vonatkozó vagyonkezelési szerződései megkötésének és megszüntetésének előkészítéséért;

g) felel a mintagazdaságok NFK vagyoni körbe tartozó földjeire vonatkozó hasznosítási szerződések megkötésének és megszüntetésének előkészítéséért;

h) - az érintett önálló szervezeti egységek bevonásával - felelős a miniszter irányítása alatt álló költségvetési szervek NFK vagyoni körbe tartozó földrészletekre vonatkozó vagyonkezelési szerződései megkötéséhez és megszüntetéséhez szükséges miniszteri egyetértő nyilatkozatok előkészítéséért;

i) felel a védett természeti területként, a Natura 2000 területként nyilvántartott, illetve az NFK vagyoni körbe tartozó ingatlanokon a Minisztérium, valamint a miniszter által irányított, felügyelt költségvetési intézmények vagyonkezelésében, valamint tulajdonosi joggyakorlása alatt álló ingatlanoknak az állami vagyoni körből való ki- és bekerülése vonatkozásában, továbbá a vagyonkezelői jogok gyakorlásának átruházásához szükséges egyetértő nyilatkozatok kiadásának ügyintézéséért;

j) felelős a fejezeti kezelésű előirányzat terhére megvalósuló nemzeti park igazgatósági földvásárlások és kisajátítások koordinációjáért, a forráselosztási döntések előkészítéséért és a forrásfelhasználásról szóló beszámolók szakmai ellenőrzéséért;

k) felelős az NFK szakmai irányításáért, ide nem értve azon ügyeket, amelyekben az NFA földmérési és térinformatikai államigazgatási szervként, valamint ingatlanügyi hatóságként jár el;

l) felel a Nemzeti Földalapba tartózó birtokügyek, felajánlások, vételi kérelmek, földcsere-kérelmek, továbbá a haszonbérleti pályázatokkal kapcsolatos panaszügyek, bejelentések kivizsgálásáért, tájékoztatások, valamint állásfoglalások elkészítéséért;

m) felelős a Nemzeti Földalapba tartozó földek nyilvános pályázat útján történő haszonbérbe adására irányuló pályázati felhívásokban szerepeltetni tervezett birtoktestek jóváhagyásáért;

n) felel a világörökségről szóló törvény, illetve a világörökség védelmével összefüggésben a magyar államot megillető elővásárlási jog gyakorlásának szabályairól szóló kormányrendelet alapján a minisztert megillető elővásárlási jog gyakorlásának, továbbá az ehhez szükséges forrás (előirányzat) kezelésének előkészítéséért;

o) felelős a kiemelt állami földvagyon beruházások koordinációjáért;

p) együttműködik az NFK-val a Birtokpolitikai Tanács (BPT) napirendi pontjainak, továbbá az azokhoz kapcsolódó iratanyagok előkészítésében.

4. A Földvagyon-gazdálkodási Főosztály egyéb feladatai körében

a) felelős a védett természeti, illetve a Natura 2000 hálózatba tartozó területeken felmerülő birtokügyek irányításáért, különös tekintettel a miniszteri egyetértéshez kötött tulajdonjogi és vagyonkezelői változásokra, az ingatlanok állami tulajdonból történő kikerülése elidegenítéssel, területcserével, az ingyenes tulajdonba vagy vagyonkezelésbe adási igények elbírálásának előkészítéséért;

b) felelős a Nemzeti Földalapba tartozó védett természeti területnek vagy Natura 2000 területnek minősülő földrészletek ingatlanforgalmával kapcsolatos, jogszabályban előírt miniszteri nyilatkozatok szakmai előkészítéséért;

c) felelős a miniszter irányítása alatt álló költségvetési szervek, valamint tulajdonosi joggyakorlása alá tartozó gazdasági társaságok NFK vagyoni körébe tartozó földjeire vonatkozó vagyonkezelési szerződések megkötésének és megszüntetésének előkészítéséért;

d) felelős a 100%-os állami tulajdonban álló erdők és erdőgazdálkodási tevékenységet közvetlenül szolgáló földterületek vagyonkezelésbe adásához szükséges miniszteri egyetértő nyilatkozatok szakmai előkészítéséért;

e) felelős a 100%-os állami tulajdonban álló, védett természeti területen kívüli erdők és erdőgazdálkodási tevékenységet közvetlenül szolgáló földterületek tulajdonjogának bármely jogcímen történő átruházásához szükséges miniszteri egyetértő nyilatkozatok szakmai előkészítéséért;

f) felelős az önkormányzati tulajdonba került védett természeti területek elidegenítése, kezelői vagy használati jogának átadása, illetve védett természeti értékek vagyonkezelői jogának átruházása tekintetében - a Magyarország helyi önkormányzatairól szóló törvény, és az egyes állami tulajdonban lévő vagyontárgyak önkormányzatok tulajdonába adásáról szóló törvény alapján - a miniszteri egyetértő nyilatkozat előkészítéséért;

g) felelős az önkormányzat tulajdonába került védett természeti terület elidegenítése esetén az egyes állami tulajdonban lévő vagyontárgyak önkormányzatok tulajdonába adásáról szóló törvény alapján - az önkormányzatokat megelőző - a minisztert megillető elővásárlási jognyilatkozat előkészítéséért;

h) felelős az állami tulajdonú, külterületi fekvésű védett természeti területek önkormányzati tulajdonba adása esetén - az egyes állami tulajdonban lévő vagyontárgyak önkormányzatok tulajdonába adásáról szóló törvény alapján - a miniszteri egyetértő nyilatkozat előkészítéséért a tanács, a tanács szerve vagy intézménye, illetve közüzeme, költségvetési üzeme vagyonkezelői jogának ingatlan-nyilvántartási bejegyzése esetén;

i) teljes körű hozzáféréssel rendelkezik a védett természeti területek törzskönyvi nyilvántartásához, a védett és védelemre tervezett, valamint a Natura 2000 hálózatba tartozó területek nyilvántartási információs rendszeréhez, eseti jelleggel adatokat szolgáltat az adatbázisokba;

j) felelős az állami erdőgazdasági társaságok és a nemzeti park igazgatóságok vagyonkezelésével érintett állami tulajdonú ingatlanok tekintetében az MNV Zrt.-vel, a Pénzügyminisztériummal, a nemzeti vagyon kezeléséért felelős tárca nélküli miniszterrel, a Miniszterelnökséggel, valamint az ezen ügyek vonatkozásában érintett egyéb hatóságokkal való kapcsolattartásért.

 

7.1.3. Földügyi és Térinformatikai Főosztály

1. A Földügyi és Térinformatikai Főosztály kodifikációs feladatai körében felelős

a) a földügyi és agrár földmérési, térinformatikai igazgatással kapcsolatos jogszabályok, szakmai szabályzatok és a kormány-előterjesztések szakmai előkészítéséért, az állami tulajdonban álló föld esetében együttműködve a Földvagyon-gazdálkodási Főosztállyal;

b) a földügyi és agrár földmérési, térinformatikai igazgatási eljárások igazgatási szolgáltatási díjaival kapcsolatos jogszabályok kidolgozásáért és alkalmazásuk ellenőrzéséért;

c) a földügyi és agrár földmérési, térinformatikai igazgatást érintő más jogszabálytervezetek, kormány-előterjesztések véleményezése során a szakterület érdekeinek érvényesítéséért;

d) a mezőgazdasági igazgatási szervek illetékességi területének kijelölését tartalmazó jogszabály szakmai előkészítéséért;

e) a föld tulajdonjogának átruházásra szolgáló okmány (földátruházási biztonsági okmány) biztonsági kellékeire és kibocsátására, valamint a mezőgazdasági igazgatási szerv egységes iratkezelési szabályzatára vonatkozó szabályozás szakmai előkészítéséért;

f) a földbirtokrendezéssel, az osztatlan közös földtulajdon viszonyok megszüntetésével kapcsolatos jogszabályok, előterjesztések szakmai előkészítésért;

g) - a Földvagyon-gazdálkodási Főosztállyal együttműködésben - a Nemzeti Földalapot érintő jogi szabályozás előkészítéséért;

h) - a Támogatáspolitikai Főosztállyal együttműködve - a Minisztérium illetékességi körébe tartozó, a MePAR-ral kapcsolatos jogalkotási feladatok végrehajtásáért;

i) - a Piacszervezési Főosztállyal együttműködve - a Minisztérium illetékességi körébe tartozó, a Borászati Információs Rendszer (a továbbiakban: VINGIS) kapcsolatos jogalkotási feladatok végrehajtásáért.

2. A Földügyi és Térinformatikai Főosztály koordinációs feladatai körében

a) - a Természetmegőrzési Főosztállyal együttműködésben - felelős az INSPIRE irányelvben és a végrehajtására kiadott tanácsi rendeletekben, valamint a nemzeti jogszabályokban meghatározott térinformációs infrastruktúra kialakításával kapcsolatos, a Minisztériumot érintő feladatok koordinálásáért és végrehajtásáért;

b) felelős a fővárosi és megyei kormányhivatalok ingatlanügyi hatósági feladataival kapcsolatban a fővárosi és megyei kormányhivatalokat irányító Miniszterelnökséggel történő együttműködésért;

c) közreműködik a Miniszterelnökség szakmai irányítása alatt álló ingatlanügyi hatóságok és a földmérési és térinformatikai államigazgatási szerv szakmai irányításában, valamint koordinálja az általuk kezelt vonatkozó szakrendszerek ágazati, kormányzati és európai uniós informatikai rendszerekhez való kapcsolódását;

d) felelős a földügyi és agrár földmérési, térinformatikai igazgatás informatikai rendszerei fejlesztésének, üzemeltetésének, biztonságának, szakmai irányításának operatív, napi jellegű koordinációjáért;

e) felelős a légi és űrfelvételek alapján - az állami ingatlan-nyilvántartási és az állami topográfiai térképi adatbázis felhasználásával - működtetett MePAR és VINGIS rendszerek karbantartásának szakmai koordinálásáért;

f) felelős a szakágazat tudományos kutatás-fejlesztési feladatainak minisztériumi szintű koordinációjában történő részvételéért;

g) felelős a földbirtokrendezési munkák országos előkészítéséért, valamint a részarány-földtulajdon kiadásának koordinálásáért;

h) felelős a földmérési, térképészeti és térinformatikai szakképesítésekhez kapcsolódó szakmai és vizsgakövetelmények kidolgozásában való részvételért;

i) felelős a földüggyel kapcsolatos szakmai álláspont kialakításában való közreműködésért;

j) felelős a földügyi és agrár földmérési, térinformatikai igazgatás fejlesztési koncepciójának - ideértve az egyes szakterületi koncepciókat is - kidolgozásáért, és folyamatos felülvizsgálatáért;

k) felelős a földügyi és agrár földmérési, térinformatikai igazgatás stratégiájának - ideértve az egyes szakterületi stratégiákat is - kidolgozásáért és a karbantartásában való részvételért;

l) felelős a mező- és erdőgazdasági földek forgalmáról szóló törvény végrehajtása érdekében szükséges szakmai informatikai fejlesztésekben, valamint az engedélyezési és ellenőrzési feladatok ellátásához szükséges adatbázisok térítésmentes használatának biztosításában való részvételért;

m) felelős a földügyi és agrár földmérési, térinformatikai igazgatáshoz tartozó elektronikus adatszolgáltatásokkal (TakarNet, Földhivatal Online, egyéb módon megvalósított) kapcsolatos hatósági ellenőrzések figyelemmel kíséréséért;

n) felelős a nemzeti téradat-infrastruktúra megvalósításával és működtetésével kapcsolatos feladatokban való közreműködésért;

o) felelős a II. kárpótlási földalap módosítása iránti kérelmek ügyében a döntés-előkészítő feladatok ellátásáért.

3. A Földügyi és Térinformatikai Főosztály egyedi közhatalmi aktusokkal kapcsolatos feladatai körében felelős

a) a földminősítéssel és a földvédelemmel kapcsolatos hatósági és szakhatósági feladatok ellátásáért, a szakkérdések vizsgálatáért, szakértőként történő közreműködésért azokban az esetekben, amikor első fokon ingatlanügyi hatóságként a fővárosi és megyei kormányhivatalok járnak el;

b) a földvédelmi, a földminősítési, a földkiadási eljárások, valamint a földhasználati nyilvántartás vezetése során észlelt jogsértő tevékenység feltárásáért, a felügyeleti eljárás lefolytatásáért;

c) az agrár földméréssel és térinformatikával kapcsolatos hatósági feladatok ellátásáért azokban az esetekben, amelyekben első fokon ingatlanügyi hatóságként a fővárosi és megyei kormányhivatalok járnak el;

d) az ingatlanügyi hatóságoknak, valamint a mezőgazdasági igazgatási szerveknek az agrárminiszter feladatkörébe tartozó földügyi hatósági döntéseit érintő kizárási ügyekkel kapcsolatos döntésekért;

e) a mező- és erdőgazdasági hasznosítású föld tulajdonjogának, illetve a földre vonatkozó földhasználati jogosultság megszerzésének hatósági jóváhagyása iránti eljárás, valamint a földműves nyilvántartás vezetése során észlelt jogsértő tevékenység feltárásáért, a felügyeleti eljárás lefolytatásáért;

f) a földminősítő igazolványok kiállításáért, érvénytelenítéséért, valamint a földminősítő igazolványok hatósági nyilvántartásának vezetéséért;

g) a földvédelmi járulék visszatérítésére irányuló kérelmek elbírálásáért, a döntések meghozataláért.

4. A Földügyi és Térinformatikai Főosztály európai uniós és nemzetközi feladatai körében

a) - az európai uniós integrációs célokkal összhangban - felelős a földügyi és agrár földmérési, térinformatikai igazgatás nemzetközi kapcsolatainak szervezéséért, eredményeinek megismertetéséért, valamint a külhoni szakmai szervezetekkel való együttműködés koordinálásáért;

b) - a földmérési és térinformatikai államigazgatási szervvel együttműködésben - felelős az EuroGeographics európai uniós szakmai szervezetben az agrár földmérés és térinformatika képviseletéért;

c) felelős az OECD-vel kapcsolatos földügyi és agrár földmérési, térinformatikai igazgatás szakterületeit érintő szakmai feladatok ellátásáért;

d) felelős az Európai Unió Állandó Kataszteri Bizottságában (PCC) a szakterület képviseletéért;

e) felelős a szakterületet érintő, más tagállami jogszabálytervezetek véleményezéséért;

f) kijelölés alapján felelős a nemzetközi földmérési, térképészeti, térinformatikai konferenciákon és egyéb szakmai rendezvényeken az agrárföldmérési térképészeti szakterület képviseletéért és előadások megtartásáért;

g) lehetővé teszi a Minisztérium hatáskörébe tartozó szakterületekről származó földrajzihely-függő tematikus és alapadatok egységes térinformációs infrastruktúrában történő kezelését, a Minisztériumon belüli és nemzetgazdasági szintű nemzeti és nemzetközi használhatóságának és szolgáltatásának megvalósítását, különös tekintettel az INSPIRE irányelvben foglalt tagállami kötelezettségekre.

5. A Földügyi és Térinformatikai Főosztály funkcionális feladatai körében

5.1. felelős a miniszter által irányított szakmai feladatok, a földügyi és agrár-vidékfejlesztési szakigazgatáshoz kapcsolódó földmérés, térképészet, térinformatika, távérzékelés, valamint a földbirtok-politika, (birtokrendezés), a földhasználati nyilvántartás, a földvédelem, a földminősítés, (földértékelés), a földhasznosítás, a mező- és erdőgazdasági hasznosítású föld tulajdonjogának, illetve a földre vonatkozó földhasználati jogosultság megszerzésének engedélyezése, a földművesek, a mezőgazdasági termelőszervezetek, valamint a mezőgazdasági üzemközpontok nyilvántartása, a végrehajtási, felszámolási és önkormányzati adósságrendezési eljárás keretében történő földárverés lefolytatása szakmai irányítási, szabályozási és ellenőrzési feladatainak ellátásáért;

5.2. közreműködik az ingatlanügyi hatóság feladatainak szakmai irányításában;

5.3. felelős az agrár földmérési, térinformatikai adatok megőrzéséért, karbantartásáért és fejlesztéséért, ezen adatok szolgáltatásának, jogszerű felhasználásának és forgalmazásának ellenőrzéséért, valamint országos összegzéséért, elemzéséért és az ezzel kapcsolatos szervezési feladatok ellátásáért;

5.4. közreműködik az állami földmérési, térképészeti alapmunkák tervezésében;

5.5. felelős az NFK szakterületet érintő szakmai felügyeletéért;

5.6. felelős az ingatlanügyi hatóság által kezelt földhasználati, továbbá a földművesek, a mezőgazdasági termelőszervezetek, valamint a mezőgazdasági üzemközpontok nyilvántartásában szereplő adatok egységes szolgáltatásának biztosításáért;

5.7. felelős a Földrajzinév-bizottság (FNB) munkájában való közreműködésért;

5.8. felelős a miniszter felelősségi körébe tartozó archív analóg és digitális térképi adatok adatbázisai működtetésének irányításáért és fejlesztéséért;

5.9. felelős a részarány földkiadás során keletkezett osztatlan közös tulajdonként nyilvántartott tulajdoni hányadok önálló ingatlanokká alakításának irányításáért és ellenőrzéséért, a megvalósítás figyelemmel kísérésért, a program esetleges kiterjesztésének előkészítéséért;

5.10. felelős az INSPIRE irányelv alapján kialakítandó nemzeti térinformációs infrastruktúra létrehozása érdekében a hatáskörébe tartozó feladatok végrehajtásáért;

5.11. felelős a fővárosi és megyei kormányhivatal földügyi feladatköréhez kapcsolódó, a fővárosi és megyei kormányhivatalok által használt egyes informatikai fejlesztéseinek irányításáért, ellenőrzéséért;

5.12. felelős a szakterületi európai uniós és hazai térinformatikai projektek tervezésének és megvalósításának koordinálásáért, ellenőrzéséért;

5.13. felelős a földügyi és agrár földmérési, térinformatikai igazgatás, valamint szakterületeinek informatikai rövid, közép- és hosszú távú tervezési feladatai végrehajtásáért;

5.14. felelős a fővárosi és megyei kormányhivatalok, valamint az NFK részére, a fejezeti kezelésű előirányzatok terhére átadott források felhasználásának ellenőrzéséért;

5.15. felelős a földminősítés, (földértékelés) rendszerének működésével, fejlesztésével kapcsolatos feladatok elvégzéséért;

5.16. felelős a földhasználati nyilvántartás vezetésének szakmai irányításáért, a föld tényleges használati viszonyainak és a földhasználati nyilvántartás egyezőségének vizsgálatáért, a tényleges földhasználat és a földhasználati nyilvántartás vezetése jogszerűségének ellenőrzéséért, az esetleges jogsértő tevékenység feltárásának irányításáért, törvénysértés esetén eljárás kezdeményezéséért, illetve a szankcionálással kapcsolatos intézményi hatáskörök érvényesítéséért;

5.17. felelős a földművesek, a mezőgazdasági termelőszervezetek, valamint a mezőgazdasági üzemközpontok nyilvántartása vezetésének szakmai irányításáért, ellenőrzéséért, az esetleges jogsértő tevékenység feltárásának irányításáért, jogsértés esetén eljárás kezdeményezéséért;

5.18. felelős a földvédelmi eljárással kapcsolatos szakmai feladatok irányításáért, ellenőrzéséért, a más célú hasznosításra engedélyezett termőföldeknek a felhasználási célok szerinti megoszlására vonatkozó országos adatok összegzéséért;

5.19. felelős a földvédelmi járulék és bírság befizetésének ellenőrzésével kapcsolatos feladatok ellátásáért, valamint a fővárosi és megyei kormányhivatalok és a Minisztérium érintett önálló szervezeti egységei kapcsolódó feladatainak összehangolásáért;

5.20. felelős a termőföldek hasznosítási kötelezettségének ellenőrzésével (határszemle) kapcsolatos feladatok megszervezéséért, végrehajtásának irányításáért, valamint összegzéséért;

5.21. közreműködik a parlagfű előfordulásának és elterjedésének felderítése irányításában, ellenőrzésében, a vonatkozó információs rendszer működtetésével kapcsolatos feladatokban;

5.22. közreműködik az állami tulajdonú földek árverésre kijelölésének módosítása iránti kérelmek ügyében a döntés-előkészítő feladatok ellátása során;

5.23. felelős a fővárosi és megyei kormányhivatalok jogerős és végrehajtható döntéseiben kiszabott, a központi költségvetést megillető földvédelmi járulék és földvédelmi bírság visszafizetésével, illetve ezen pénzfizetési kötelezettségek nyilvántartásból való törlésével kapcsolatos szakmai feladatok ellátásáért;

5.24. felelős a Minisztérium szervezeti egységeinél használt, TakarNet hozzáférést biztosító digitális igazolványok - a jogi ügyekért felelős helyettes államtitkár jóváhagyásával történő - kiadásáért, visszavonásáért, illetve az igénybevétel felfüggesztéséért, valamint a digitális igazolványok jogszerű igénybevételének ellenőrzéséért és a jogszerűtlen használat esetén a szükséges intézkedések megtételéért;

5.25. - állami föld esetében a Földvagyon-gazdálkodási Főosztállyal együttműködve - felelős a mező- és erdőgazdasági földek forgalmáról szóló törvényben, valamint a mező- és erdőgazdasági földek forgalmáról szóló 2013. évi CXXII. törvénnyel összefüggő egyes rendelkezésekről és átmeneti szabályokról szóló törvényben előírt tulajdoni és használati korlátozások betartásának ellenőrzésével, az esetleges jogsértések feltárásával kapcsolatos hatósági feladatok irányításáért, a tudomására jutott jogsértés esetén eljárás kezdeményezéséért;

5.26. felelős a földügyi és agrár földmérési, térinformatikai igazgatási eljárásokban használandó formanyomtatványok, a földügyi hírek, tájékoztató és közérdekű adatok, információk, érdeklődésre számot tartó szakmai dokumentumok nyilvánossá tételéért és aktualizálásáért www. fol dhi vat al.h u honlapon;

5.27. felelős a szakágazatot érintően a feladat- és hatásköréhez kapcsolódó informatikai stratégia és informatikai biztonsági stratégia kialakításával kapcsolatos feladatok kidolgozásáért;

5.28. felelős a fővárosi és megyei kormányhivatalok által lefolytatandó hatósági ellenőrzésekkel kapcsolatos, a szakterületet érintő feladatok ellátásának ellenőrzéséért, így különösen az országos hatósági ellenőrzési terv és az ellenőrzési jelentések alapján a hatósági ellenőrzésekkel kapcsolatos országos beszámoló elkészítéséért, valamint azoknak a Minisztérium honlapján történő közzététele iránti intézkedés megtételéért, továbbá gondoskodik az országos beszámolónak a Nemzeti Gazdasági és Társadalmi Tanács részére történő megküldéséről;

5.29. felelős a fővárosi és megyei kormányhivatalok átfogó, törvényességi és szakszerűségi vizsgálataiban való részvételért, az ellenőrzésekkel kapcsolatos feladatok ellátásáért;

5.30. az érintett önálló szervezeti egységekkel együttműködik az NFK-val és a mezőgazdasági és vidékfejlesztési támogatási szervvel kapcsolatos szakmai döntések előkészítésében;

5.31. felelős a földügyi és agrár földmérési, térinformatikai igazgatást érintő bírói gyakorlat figyelemmel kíséréséért, elemzéséért;

5.32. felelős a szakterülettel kapcsolatos statisztikai adatok összegzéséért és elemzéséért;

5.33. felelős az ügyiratforgalmi és ingatlanforgalmi statisztikai adatok összegzéséért és elemzéséért;

5.34. felelős a földhasználati nyilvántartásból, valamint a földművesek, a mezőgazdasági termelőszervezetek, valamint a mezőgazdasági üzemközpontok nyilvántartásából történő adatszolgáltatással kapcsolatos statisztikai adatok összegzéséért és elemzéséért.

6. A Földügyi és Térinformatikai Főosztály egyéb feladatai körében felelős

a) a Geodézia és Kartográfia című szakfolyóirat szerkesztőbizottsága munkájában a szakmai szempontok érvényesítéséért;

b) a földügyi és agrár földmérési, térinformatikai igazgatás szakterületeit érintő informatikai, valamint térinformatikai beruházásokra vonatkozó pályázatok értékelésében való részvételért;

c) az agrárinformatikai projektek földügyi és agrár földmérési, térinformatikai igazgatás szakterületeit érintő, valamint térinformatikai vonatkozásainak szakmai ellenőrzéséért;

d) szakterületét érintően a földmérési, térképészeti, térinformatikai és az ingatlan-nyilvántartási tevékenységet ellátó civil szervezetekkel, valamint a szakágazatot érintő közép- és felsőfokú oktatási intézményekkel való szakmai kapcsolattartásért;

e) szakterületét érintően a Magyar Mérnöki Kamarával történő kapcsolattartásért;

f) a NAK Agrárigazgatási Igazgatóságával történő kapcsolattartásért a földügyi és agrár földmérési, térinformatikai igazgatás feladatait érintő ügyekben;

g) a Magyar Igazságügyi Szakértői Kamara Mező-Erdőgazdálkodási, valamint Élelmiszer-ipari Tagozatával történő kapcsolattartásért a földügyi és agrár földmérési, térinformatikai igazgatás feladatait érintő ügyekben.

 

7.2. Az erdőkért felelős helyettes államtitkár által irányított szervezeti egységek

7.2.1. Titkárság

Az erdőkért felelős helyettes államtitkár közvetlen alárendeltségében működik a Titkárság, feladatait a 75. § rögzíti.

 

7.2.2. Erdőgazdálkodási Főosztály

1. Az Erdőgazdálkodási Főosztály kodifikációs feladatai körében

a) felelős a Nemzeti Erdőstratégia, az erdészeti politika, az erdőről, az erdő védelméről és az erdőgazdálkodásról szóló törvény és más, az erdőket, az erdők védelmét, valamint az erdőgazdálkodást, a faanyag kereskedelmi lánc hatósági felügyeletét érintő jogszabályok kidolgozásáért, folyamatos aktualizálásáért, végrehajtásáért és véleményezéséért;

b) felelős a nemzeti forrásból működő támogatási rendszer kidolgozásáért, így az erdőfelújítási támogatási rendszer kifuttatásáért, az egyes erdészeti közcélú feladatokért, az erdők közjóléti célú védelmét és bővítését szolgáló fejlesztési feladatokért és a magánerdő-gazdálkodás szerveződéseinek támogatásáért;

c) felelős a fás szárú ültetvényekre vonatkozó hatósági tevékenység szakmai felügyeletéért, szabályozásáért.

2. Az Erdőgazdálkodási Főosztály koordinációs feladatai körében

a) felelős az erdészeti tárgyú jogszabályokban meghatározott, a hosszú távú erdőállomány-gazdálkodási tervekben rögzített és az erdészeti igazgatás által ellenőrzött szakszerű, tartamos - fenntartható - erdőgazdálkodás érvényesítéséért;

b) felelős az erdővédelem országos tevékenységének irányításáért;

c) felelős a környezet- és természetvédelem erdészettel összefüggő tevékenységének összehangolásáért, a védett természeti területek kialakításával kapcsolatos erdészeti szakmai véleményadásért;

d) felelős az erdőterületek védetté nyilvánításához szükséges miniszteri döntés előkészítésében való részvételért, a Natura 2000 erdőterületeken folytatott erdőgazdálkodási tevékenység szabályainak kidolgozásáért, a védett erdőterületek természetvédelmi kezelési tervének, a Natura 2000 erdőterületek fenntartási terveinek szakmai véleményezéséért;

e) felelős a bányászati tevékenység erdőre gyakorolt hatásának értékeléséért;

f) felelős a magánerdő-gazdálkodás működésének, állapotának rendszeres értékeléséért és a gazdálkodást előmozdító fejlesztési lehetőségek kidolgozásáért;

g) felelős az állami tulajdonú erdőterületen gazdálkodó szervezetek szakmai tevékenységének értékeléséért;

h) felelős az erdőgazdálkodási ágazat költségvetési, továbbá az európai uniós és nemzeti támogatási rendszer szakmai irányelveinek kialakításáért, az adható támogatások felhasználásának szakmai felügyeletéért;

i) felelős az erdei vasutak többcélú hasznosításának elősegítéséért;

j) felelős az erdő földvagyon kivételével az állami tulajdonban lévő erdővagyon hasznosításának kérdésköréért;

k) felelős a miniszter részére a faanyag-kereskedelmi lánc felügyeleti hatóság által a hatósági tevékenysége során keletkezett adatok, elemzések, jelentések vizsgálatáért, értékeléséért és a faanyag-kereskedelmi lánc felügyeleti hatóság szakmai felügyeletének és szakmai irányítási feladatainak ellátásáért;

l) közreműködik az erdészeti és faipari kutatás, a szakoktatás, az e területen működő intézmények tevékenységének meghatározásában, fejlesztési irányelveinek kidolgozásában;

m) közreműködik a miniszter irányítása alá tartozó költségvetési szervek erdő- és vadgazdálkodási feladatainak szakmai irányításában, valamint ellátja az ezzel kapcsolatos szakmai döntéshozatal előkészítését;

n) felelős az erdőgazdálkodást érintő pályázatok, támogatások rendszerének kialakításában, az egyes pályázatok, támogatási jogcímek szakmai feltételeinek meghatározásában, valamint a vonatkozó jogszabályok szövegtervezeteinek kidolgozásában való közreműködésért;

o) felelős a NÉBIH és az NFK által az erdészeti, faanyag kereskedelmi lánc hatósági felügyeleti és vadászati hatósági munkáról adott áttekintő jelentés értékeléséért, ennek alapján a szükséges stratégiai döntések előkészítéséért, meghozataláért;

p) felelős a környezet- és természetvédelem erdőgazdálkodással összefüggő tevékenységének összehangolásáért, a védett természeti területek kialakításával kapcsolatos erdőgazdálkodási szakmai véleményadásért;

q) felelős a hazai társhatóságokkal - rendőrség, Nemzeti Adó- és Vámhivatal -, valamint az erdészeti szervezetekkel - Országos Erdészeti Egyesület, Magán Erdőtulajdonosok és Gazdálkodók Országos Szövetsége, Fagazdasági Országos Szakmai Szövetség - való kapcsolattartásért;

r) felelős a NAK erdőgazdálkodási szakterületeivel való együttműködésért;

s) együttműködik a természetvédelem erdőgazdálkodást érintő kérdéseiben - különösen a nemzeti park igazgatóságok erdőgazdálkodással kapcsolatos feladataiban - a Nemzeti Parki és Tájvédelmi Főosztállyal;

t) felelős a vadgazdálkodás erdőgazdálkodással összefüggő tevékenységének összehangolásáért, a védett természeti területek kialakításával kapcsolatos erdőgazdálkodási szakmai véleményadásért;

u) felelős a fővárosi és megyei kormányhivatal, valamint a faanyag kereskedelmi lánc hatósági felügyeleti hatósági ügyekben a felügyeleti szervet megillető hatáskör gyakorlásáért oly módon, hogy előkészíti és kezdeményezi a miniszter feladat- és hatáskörébe tartozó, a szakterületet érintő hatósági döntések meghozatalát;

v) felelős a miniszter feladat- és hatáskörébe tartozó, a föld alatti gombagyűjtés nyilvántartásával továbbá a gyűjtési időszak meghatározásával, korlátozásával, feltételével kapcsolatos hatósági döntések előkészítéséért;

w) felelős a faanyag-gazdálkodás nemzetgazdasági összefüggéseinek és a fapiac alakulásának vizsgálatáért.

3. Az Erdőgazdálkodási Főosztály a miniszternek az erdők tűzvédelmével kapcsolatos feladatai körében az NFK útján gondoskodik a fokozott tűzveszély időszakának - a hivatásos katasztrófavédelmi szerv központi szervével való egyeztetés mellett történő - meghatározásáról, a nyilvánosság tájékoztatásáról, valamint a jogszabályban meghatározott egyéb tűzvédelmi feladatok elvégzéséről.

4. Az Erdőgazdálkodási Főosztály európai uniós és nemzetközi feladatai körében

a) felelős a nemzetközi kapcsolatokból, megállapodásokból adódó feladatok teljesítéséért, valamint a nemzetközi szervezetekkel való együttműködés ágazati feladataiért;

b) felelős az európai uniós és egyéb nemzetközi szervezetek erdőgazdálkodást érintő tervezetei véleményezéséért, a nemzeti álláspont kialakításáért és képviseletéért az erdészet ügyében érintett európai uniós bizottságokban és munkabizottságokban, továbbá a nemzeti kezdeményezések elkészítéséért;

c) felelős az európai uniós tagországokból notifikációs eljárás keretében érkező, erdészettel kapcsolatos joganyagok véleményezéséért;

d) felelős a szakterületet érintő nemzetközi programok kidolgozásáért és megvalósításáért;

e) kapcsolatot tart a külföldi és nemzetközi erdészeti szervezetekkel, kiemelve az Európai Unió erdőgazdálkodást érintő feladatait;

f) felelős a nemzetközi egyezmények erdőgazdálkodással összefüggő feladatainak ellátásáért.

5. Az Erdőgazdálkodási Főosztály funkcionális feladatai körében

a) felelős az erdészeti mérő- és megfigyelőrendszer fenntartásáért és működtetéséért, az erdők egészségi állapotának országos szintű elemzéséért;

b) felelős a tartamos - fenntartható - erdőgazdálkodási tevékenység értékeléséért, irányelvek kidolgozásáért;

c) felelős az erdővagyon-védelem, az erdőgazdálkodási tevékenység szakmai irányításáért, szabályozási és egyes hatósági feladataiért;

d) felelős az erdészeti hatóságokkal szükség szerinti, de legalább félévente történő szakmai konzultáció szervezéséért;

e) felelős a körzeti erdőtervek elkészíttetéséért;

f) felelős az Országos Erdőállomány Adattár működtetéséért, továbbá az erdőállományok állapotáról, valamint az állami erdőgazdálkodás eredményeiről szóló ötévenként esedékes tájékoztató elkészítéséért és közzétételéért;

g) felelős az Országos Erdőállomány Adattár és az ingatlan-nyilvántartás adatainak megfeleltetése érdekében szükséges adatszolgáltatás országos szintű egyeztetéséért;

h) felelős az ágazati statisztikai információs rendszer fejlesztésében és működtetésében való részvételért;

i) felelős az erdőgazdálkodói és a magánerdő-tulajdonosi réteg szakmai tájékoztatását célzó kiadványok készítéséért, továbbá a rendezvények szervezéséért;

j) felelős az Országos Erdő Tanács, a FAO Magyar Nemzeti Bizottság, az Országos Mezőgazdasági Fajtaminősítő Bizottság, az erdészet ügyében érintett európai uniós bizottságok és munkabizottságok, az erdészetet érintő agrártámogatási bizottságok, az ágazati elismeréseket elbíráló bizottságok és az ágazati érdekegyeztetés tevékenységében való közreműködésért;

k) felelős az erdőgazdálkodási és faipari kutatás, oktatás fejlesztési irányelveinek kidolgozásában való részvételért;

l) ellátja az erdőgazdálkodással kapcsolatos statisztikai (OSAP) adatelőállítási tevékenység szakmai felügyeletét;

m) közreműködik a nemzeti park igazgatóságok és az állami erdőgazdasági társaságok vagyonkezelésében levő erdőterületek erdőgazdálkodásának szakmai irányításában;

n) végzi az NFK Erdészeti Főosztályának szakmai irányítását, ellátja a szakterületeit érintő feladataival összefüggő szakmai és szabályozási feladatokat, felügyeli a vonatkozó hatósági és igazgatási feladatok ellátását;

o) ellátja az Ember az Erdőért Alapítvány és a Wagner Károly Alapítvány alapítói jogainak gyakorlásával kapcsolatos feladatokat;

p) - az érintett önálló szervezeti egységekkel - együttműködik a mezőgazdasági és vidékfejlesztési támogatási szervvel, az NFK-val, a NAIK-kal, az Agrárszakképzésért Felelős Helyettes Államtitkársággal kapcsolatos szakmai döntések előkészítésében;

q) közreműködik az erdészeti szaporítóanyaggal - generatív és vegetatív szaporítóanyagok előállításával, minősítésével, forgalomba hozatalával összefüggő szakmai és hatósági tevékenységekkel, növényfajták állami elismerésével, tájfajtákkal, és genetikai alapokkal - kapcsolatos szakmai és irányítási feladatok ellátásában;

r) ellátja az Erdőrezervátum Program irányítását.

6. Az Erdőgazdálkodási Főosztály tulajdonosi joggyakorlással kapcsolatos feladatai körében

6.1. felelős az állami erdőgazdasági társaságok feletti tulajdonosi jogok gyakorlásához, a vagyongazdálkodásukhoz, a vagyon kezeléséhez kapcsolódó alapítói döntések előkészítéséért, a meghozott döntések végrehajtásáért, koordinálásáért, ellenőrzéséért;

6.2. felelős az állami erdőgazdasági társaságok alapszabályában, illetve a Ptk.-ban meghatározottak szerint alapítói hatáskörbe tartozó - különös tekintettel az éves beszámolók és üzleti tervek tulajdonosi jóváhagyásával, az állami erdőgazdasági társaságok szakmai tevékenységével, gazdálkodásával, működésével kapcsolatos - alapítói döntést igénylő előterjesztések elkészítéséért, és az alapítói határozat meghozatala érdekében történő felterjesztéséért;

6.3. felelős az állami erdőgazdasági társaságok szakmai tevékenységével, gazdálkodásával, működésével kapcsolatos, alapítói döntést nem igénylő okiratok, dokumentumok, és előterjesztések elkészítéséért;

6.4. közreműködik, illetve felelős az állami erdőgazdasági társaságok vagyonkezelési és vagyongazdálkodási, valamint a tulajdonosi joggyakorlási kérdések vonatkozásában - az ingatlanok kivételével - az MNV Zrt.-vel, a Pénzügyminisztériummal, a nemzeti vagyon kezeléséért felelős tárca nélküli miniszterrel, a Miniszterelnökséggel, az Innovációs és Technológiai Minisztériummal, valamint az ezen ügyek vonatkozásában érintett egyéb minisztériumokkal, kormány- és miniszteri biztosokkal, valamint hatóságokkal való kapcsolattartásért;

6.5. közreműködik az állami erdőgazdasági társaságok vagyonkezelésébe adott ingatlanok vonatkozásában, valamint az MNV Zrt. és az állami erdőgazdasági társaságok között kötendő vagyonkezelési szerződések előkészítésében;

6.6. felelős az állami erdőgazdasági társaságok vonatkozásában törvényben, miniszteri rendeletben vagy az MNV Zrt.-vel kötött megbízáson alapuló meghatalmazásban biztosított jogok alapján az állami erdőgazdasági társaságok tevékenységének vagyongazdálkodási és a Ptk., a Polgári Törvénykönyvről szóló 2013. évi V. törvény hatálybalépésével összefüggő átmeneti és felhatalmazó rendelkezésekről szóló törvény (a továbbiakban: Ptké.) szerinti tulajdonosi jogok gyakorlásával kapcsolatos szakmai feladatokban való közreműködésért;

6.7. közreműködik, illetve felelős az állami erdőgazdasági társaságok vonatkozásában az MNV Zrt. által megküldött és a minisztériumot érintő előterjesztések véleményezéséért, az ülésekre meghívott vezetők részére a felkészítők elkészítéséért, a tulajdonosi jogok gyakorlását elősegítő tájékoztatók, elemzések, beszámolók készítéséért;

6.8. közreműködik, illetve felelős az állami erdőgazdasági társaságok vonatkozásában a nemzeti vagyon kezeléséért felelős tárca nélküli miniszter és az MNV Zrt. jogszabályban előírt tájékoztatásáért;

6.9. felelős a tulajdonosi joggyakorlást érintő belső szervezeti egységekkel, illetve a külső szervezetekkel történő egyeztetéseken való képviseletért;

6.10. felelős az állami tulajdonban álló erdők erdőgazdálkodási stratégiai céljai meghatározásáért;

6.11. felel az állami erdőgazdasági társaságok hároméves stratégiai és az éves üzleti tervei feltételrendszerének meghatározásáért;

6.12. felelős az állami erdőgazdasági társaságok szakmai felügyeletéért;

6.13. javaslatot tesz az állami erdőgazdasági társaságok felügyelőbizottsági elnökének, tagjainak személyére és díjazására;

6.14. felel az állami erdőgazdasági társaságok könyvvizsgálóinak megválasztására vonatkozó iránymutatás kidolgozásáért, valamint javaslatot tesz a könyvvizsgálók megválasztására és díjazására;

6.15. javaslatot tesz az állami erdőgazdasági társaságok vezérigazgatóinak javadalmazására;

6.16. felelős a miniszter tulajdonosi joggyakorlása alatt álló állami erdőgazdasági társaság tisztségviselője, vezető állású munkavállalója, felügyelőbizottságának tagja tekintetében a Személyügyi és Igazgatási Főosztály tájékoztatásáért a személyügyi változásokat illetően;

6.17. felelős az állami erdőgazdasági társaságokkal történő folyamatos kapcsolattartásért, szakmai egyeztetésekért;

6.18. felelős a tulajdonosi joggyakorlás alá tartozó állami erdőgazdasági társaságok felügyelőbizottsági ülésein a tulajdonosi joggyakorló szakmai képviseletéért;

6.19. felelős az érintett önálló szervezeti egységek által koordinált, illetve egyéb, az állami erdőgazdasági társaságokat érintő szakmai adatszolgáltatásokért;

6.20. közreműködik az állami erdőgazdasági társaságok költségvetési forrásjuttatásának tervezésében;

6.21. felelős az állami erdőgazdasági társaságok kontrolling adatszolgáltatásainak meghatározásáért és lekövetéséért;

6.22. felelős az állami erdőgazdasági társaságok egységes nyilvántartási rendszerének, informatikai rendszerének koordinálásáért;

6.23. felelős a szakmai szabályzatok, az állami erdőgazdasági társaságok szabályzatai vonatkozásában az iránymutatásáért;

6.24. felelős a szakmai konferenciák, rendezvények, kiállítások, médiaprogramok előkészítéséért, koordinálásáért, azokon való részvételért.

7. Az Erdőgazdálkodási Főosztály egyéb feladatai körében

a) felelős az erdőgazdálkodási stratégiai célok meghatározásáért;

b) felelős az erdészeti műszaki és informatikai fejlesztések irányának meghatározásáért;

c) felelős az erdészeti minőségszabályozási feladatok ellátásában és korszerűsítésében való közreműködésért;

d) felelős az ágazati tudományos és szakmai egyesületekkel való kapcsolattartásért;

e) közreműködik a NAIK erdészeti kutatással foglalkozó szervezeti egységei szakmai feladatainak kijelölésében és felügyeletében;

f) felelős az erdőgazdálkodás tekintetében a minőséggel, biztonsággal és gazdálkodással kapcsolatos kommunikációs feladatoknak a Minisztérium által történő ellátásához a szükséges szakmai előkészítésért, a civil szervezetek és a közvélemény számára történő kommunikációért;

g) részt vesz az erdészeti hatóságként eljáró megyei kormányhivatalok helyszíni - szakszerűségi és hatékonysági - ellenőrzési feladatainak ellátásában.

8. Az Erdőgazdálkodási Főosztály hatósági feladatai körében - az NFK közreműködésével - ellátja mindazokat a feladatokat, amelyek végzésére jogszabály az erdőgazdálkodásért felelős minisztert erdészeti hatóságként kijelöli.

 

7.2.3. Vadgazdálkodási Főosztály

1. A Vadgazdálkodási Főosztály kodifikációs feladatai körében

a) felelős a vadgazdálkodási, vadászati politika kialakításáért és érvényesítéséért;

b) felelős a vad védelméről, a vadgazdálkodásról, valamint a vadászatról szóló törvény és a végrehajtását szolgáló rendeletek, valamint más, vadászathoz kapcsolódó jogszabályok kidolgozásáért és folyamatos aktualizálásáért;

c) felelős a vadászható állatfajok körének meghatározásáért, azok védelmének országos irányításáért;

d) felelős a vadászvizsga rendjének meghatározásáért, és a tananyaga, szakmai felülvizsgálatáért;

e) felelős a vadászkutyafajták vadászati alkalmassági vizsgaszabályzatának (VAV szabályzat) szakmai felülvizsgálatáért és közzétételének előkészítéséért.

2. A Vadgazdálkodási Főosztály koordinációs feladatai körében

a) felelős az ágazati jogszabályokban meghatározott, a vadgazdálkodási tájegységi tervekben rögzített és a vadászati igazgatás által ellenőrzött szakszerű, tartamos - fenntartható - vadgazdálkodás érvényesítéséért;

b) felelős az erdő- és mezőgazdálkodás, valamint a természetvédelem vadgazdálkodást érintő tevékenységének szakmai véleményezéséért, országos szintű egyeztetéséért;

c) felelős a környezet- és természetvédelem vadgazdálkodással összefüggő tevékenységének összehangolásáért, a védett természeti területek kialakításával kapcsolatos vadgazdálkodási szakmai véleményadásért;

d) felelős a vadgazdálkodásra alkalmas területek védetté nyilvánításához szükséges miniszteri döntés előkészítésében való részvételért, a Natura 2000 területeken folytatott vadgazdálkodási tevékenység szabályainak, a védett területek természetvédelmi kezelési tervének, a Natura 2000 területek fenntartási terveinek szakmai véleményezéséért;

e) felelős a jogszabályok, stratégiai dokumentumok egyeztetése során a vadgazdálkodási érdekek képviseletéért;

f) felelős a vadgazdálkodás nemzetgazdasági összefüggéseinek és a vadhúspiac alakulásának vizsgálatáért;

g) közreműködik a vadgazdálkodási kutatás, szakoktatás, az e területen működő intézmények tevékenységének meghatározásában, fejlesztési irányelveinek kidolgozásában;

h) közreműködik a miniszter irányítása alá tartozó szervek vadgazdálkodási feladatainak irányításában, ellátja az ezzel kapcsolatos szakmai döntéshozatal előkészítését;

i) felelős a vadgazdálkodási ágazat költségvetési, európai uniós és nemzeti támogatási rendszer szakmai irányelveinek kialakításáért, az egyes pályázatok, támogatási jogcímek szakmai feltételeinek meghatározásáért, valamint a vonatkozó jogszabályok szövegtervezeteinek kidolgozásában való közreműködésért;

j) felelős a vadgazdálkodás szakmai irányításáért, a vadgazdálkodási stratégiai célok meghatározásáért, a vadászati jog hasznosítására vonatkozó hosszú távú fejlesztési irányelvek kidolgozásáért;

k) az elsőfokú és a másodfokú vadászati hatósággal - szükség szerint - szakmai konzultációt szervez;

l) felelős a vadászati hatósági munkáról készült ellenőrzések értékeléséért, - az értékelés figyelembevételével - a szükséges stratégiai döntések előkészítéséért, meghozataláért;

m) felelős a tájegységi vadgazdálkodási tervek elkészíttetéséért;

n) felelős a környezet- és természetvédelem vadászattal összefüggő tevékenységének összehangolásáért, a védett természeti területek kialakításával kapcsolatos vadgazdálkodási szakmai véleményadásért;

o) felelős a vadgazdálkodási támogatási összegek kifizetésének koordinálásáért;

p) felelős a hazai társhatóságokkal - rendőrség, Nemzeti Adó- és Vámhivatal -, valamint az erdészeti - Országos Erdészeti Egyesület, Magán Erdőtulajdonosok és Gazdálkodók Országos Szövetsége, Fagazdasági Országos Szakmai Szövetség - és vadászati szervezetekkel - Országos Magyar Vadászkamara, Országos Magyar Vadászati Védegylet, Vadászati Kulturális Egyesület - való kapcsolattartásért;

q) felelős a NAK vadgazdálkodási szakterületeivel való együttműködésért;

r) a vadgazdálkodást érintő kérdésekben - különösen a nemzeti park igazgatóságok vadgazdálkodással kapcsolatos feladatai vonatkozásában - együttműködik a természetvédelemért felelős önálló szervezeti egységekkel,

s) felelős a vadászatra jogosultak számára fenntartható vadgazdálkodási gyakorlatának fejlesztéséért;

t) felelős a vadászatra jogosultak számára teljes körű (különösen a vadkár problémák kezelésével, a vadgazdálkodás tervezésével és az élőhely-fejlesztéssel kapcsolatos) szaktanácsadási feladatok ellátásáért.

3. A Vadgazdálkodási Főosztály egyedi közhatalmi aktusokkal kapcsolatos feladatai körében

a) felelős a vad védelméről, a vadgazdálkodásról, valamint a vadászatról szóló 1996. évi LV. törvény 90. § (3a) bekezdése szerinti miniszteri feladatok ellátásáért;

b) felelős az Országos Vadgazdálkodási Adattár működtetéséért;

c) felelős az Országos Vadgazdálkodási Tanács működtetéséért, valamint titkári teendői ellátásáért;

d) felelős a nemzeti park igazgatóságok vadászatra jogosultsága alatt álló vadászterületeken folytatott vadgazdálkodási feladatok felügyeletéért;

e) engedélyt ad a vadászvizsgát megelőző tanfolyam szervezésére;

f) megállapítja a vadászterület különleges rendeltetését;

g) felelős az Országos Trófeabíráló Testület működési feltételeinek biztosításáért;

h) felelős a jogszabály által a miniszter hatáskörébe utalt trófeabírálattal kapcsolatos hatósági feladatok ellátásért.

4. A Vadgazdálkodási Főosztály európai uniós és nemzetközi feladatai körében

a) felelős a nemzetközi kapcsolatokból, megállapodásokból adódó feladatok teljesítéséért, valamint a nemzetközi szervezetekkel való együttműködés ágazati feladataiért;

b) felelős az Európai Unió vadgazdálkodást érintő tervezeteinek véleményezéséért, a nemzeti álláspont kialakításáért és képviseletéért a vadászat ügyében érintett európai uniós bizottságokban és munkabizottságokban, továbbá a nemzeti kezdeményezések elkészítéséért;

c) felelős az európai uniós tagországokból - notifikációs eljárás keretében - érkező, vadgazdálkodással kapcsolatos joganyagok véleményezéséért;

d) felel a szakterületet érintő nemzetközi programok kidolgozásáért és megvalósításáért;

e) kapcsolatot tart a külföldi és nemzetközi vadászati szervezetekkel, kiemelve az Európai Unió vadgazdálkodást, vadászatot érintő feladatait;

f) felelős a nemzetközi egyezményekben (Washingtoni, Berni, Bonni, Ramsari, AEWA) rögzített, vadgazdálkodással összefüggő feladatainak ellátásáért;

g) felelős a vadászatot, vadgazdálkodást érintő nemzetközi programok kidolgozásában és megvalósításában való részvételért;

h) közreműködik a vadon élő madarak védelméről szóló, 2009. november 30-i, 2009/147/EK parlamenti és tanácsi irányelv, továbbá a természetes élőhelyek, valamint a vadon élő állatok és növények védelméről szóló, 1992. május 21-i, 92/43/EGK tanácsi irányelv alapján a vadászható madár- és emlősfajok tekintetében az Európai Bizottság számára egy-, illetve két évente benyújtandó országjelentés elkészítésében.

5. A Vadgazdálkodási Főosztály funkcionális feladatai körében

a) felelős a tartamos - fenntartható - vadgazdálkodási tevékenység értékeléséért, a kapcsolódó irányelvek kidolgozásáért;

b) felelős a vadgazdálkodási tevékenység szakmai irányításáért, szabályozási és egyes hatósági feladataiért;

c) kialakítja az egységes vadgazdálkodási jogalkalmazási gyakorlatot;

d) felelős az ágazati statisztikai információs rendszer fejlesztésében és működtetésében való részvételért;

e) felelős a vadgazdálkodási kutatás, oktatás fejlesztési irányelveinek kidolgozásában való részvételért;

f) felelős a vadgazdálkodási ágazat költségvetési, továbbá az európai uniós és nemzeti támogatási rendszer szakmai irányelveinek kialakításáért, az adható támogatások felhasználásának szakmai felügyeletéért;

g) a Minisztérium képviseletében közreműködik a solymászvizsga-bizottságban;

h) közreműködik a vadászattal kapcsolatos adatszolgáltatási feladatokban (FAO, Európai Unió, KSH, OECD);

i) közreműködik a nemzeti park igazgatóságok és az állami erdőgazdasági társaságok vagyonkezelésében levő vadászterületek vadgazdálkodásának szakmai irányításában, az Erdőgazdálkodási Főosztállyal előzetesen egyeztetve;

j) felelős a szakterületét érintő feladataival összefüggő szakmai és szabályozási feladatok ellátásáért, a vonatkozó hatósági és igazgatási feladatok ellátásának felügyeletéért;

k) felelős az állami erdőgazdasági társaságokkal történő folyamatos vadgazdálkodási szakmai kapcsolattartásért, egyeztetésekért;

l) együttműködik az érintett önálló szervezeti egységekkel, az NFK-val, a NAIK-kal, az Agrárszakképzésért Felelős Helyettes Államtitkársággal kapcsolatos szakmai döntések előkészítésében;

m) ellátja a tájegységi fővadászok szakmai irányításának feladatait;

n) felelős a tájegységi fővadászok egyenruházati és technikai eszközökkel való ellátásáért.

6. A Vadgazdálkodási Főosztály egyéb feladatai körében

a) felelős a vadgazdálkodási stratégiai célok meghatározásáért;

b) felelős az ágazati tudományos és szakmai egyesületekkel való kapcsolattartásért;

c) közreműködik a NAIK vadászati kutatással foglalkozó szervezeti egységei szakmai feladatainak kijelölésében és felügyeletében;

d) felelős a vadgazdálkodás tekintetében a minőséggel, biztonsággal és gazdálkodással kapcsolatos kommunikációs feladatoknak a Minisztérium által történő ellátásához szükséges szakmai előkészítésért, a civil szervezetek és a közvélemény számára történő kommunikációért;

e) részt vesz a vadászati hatóságként eljáró járási hivatalok, valamint az e hatáskörben eljáró Pest Megyei Kormányhivatal helyszíni - szakszerűségi és hatékonysági - ellenőrzési feladatainak ellátásában;

f) részt vesz a rendészeti feladatokat ellátó személyek szakterületet érintő, a Miniszter által delegált vizsgabizottsági tagi feladatainak ellátásában;

g) részt vesz a vadászvizsgát megelőző tanfolyamok ellenőrzésében;

h) részt vesz a vadászvizsga bizottság munkájában;

i) felelős a hatósági vadászat jog- és szakszerű lebonyolításáért;

j) közreműködik a zárttéri vadtartás ellenőrzésében;

k) segítséget nyújt a vadászatra jogosultnak az éves vadgazdálkodási terv elkészítéséhez;

l) együttműködik a vadászati hatósággal a vadgazdálkodási üzemtervek időszakos felülvizsgálata során;

m) közreműködik a hivatásos vadászok szakmai tájékoztatásában, továbbképzésében;

n) a tájegységi fővadászok útján részt vesz a Területi Vadgazdálkodási Tanácsok munkájában.

 

7.2.4. Halgazdálkodási Főosztály

1. A Halgazdálkodási Főosztály kodifikációs feladatai körében

a) felelős a halgazdálkodási és halvédelmi, a horgászati, a haltermelési, valamint a halászati őrzéssel kapcsolatos jogterület szabályozásáért;

b) felelős az állami horgászjegy, turista állami horgászjegy, állami halászjegy, valamint halászati engedély kiváltásával kapcsolatos szakmai követelmények meghatározásáért;

c) felelős az európai uniós tagországokból notifikációs eljárás keretében érkező halászati, valamint halászati termékekkel kapcsolatos joganyagok véleményezéséért;

d) felelős az Európai Unió Közös Halászati Politikájának megvalósítását biztosító európai uniós joganyagok hazai jogrendbe illesztéséért, a közvetlenül alkalmazandó európai uniós jog hazai alkalmazásának biztosításáért;

e) felelős a hazai horgászturizmus fejlesztését szolgáló stratégiai dokumentumok, koncepciók és jogszabályok kidolgozásáért.

2. A Halgazdálkodási Főosztály koordinációs feladatai körében

a) felelős az Országos Halgazdálkodási Tanács titkársági teendőinek ellátásáért, a Tanács ügyrendjének összeállításáért, üléseinek előkészítéséért, lebonyolításáért, döntési javaslatainak előkészítéséért;

b) közreműködik a minőségi pontytenyésztési programban való részvétel csekély összegű támogatásában;

c) a halgazdálkodási hatóságokkal szükség szerinti szakmai konzultációt szervez;

d) felelős az országos illetékességű halgazdálkodási hatóság által félévente a halgazdálkodási hatósági munkáról adott áttekintő jelentés értékeléséért, ennek alapján a szükséges stratégiai döntések előkészítéséért, és meghozataláért;

e) felelős az "Állami halgazdálkodási feladatok támogatása" fejezeti kezelésű előirányzat felhasználására vonatkozó javaslatok, támogatási jogcímek kidolgozásáért, szabályozásáért, nyomon követéséért, valamint felhasználásáért;

f) közreműködik a MAHOP megvalósításában;

g) együttműködik a Nemzeti Parki és Tájvédelmi Főosztállyal a természetvédelem halgazdálkodást érintő kérdéseiben, különösen a nemzeti park igazgatóságok halgazdálkodási jogosultsága alatt álló területekhez kapcsolódó feladatok tekintetében;

h) közreműködik a Magyar Élelmiszerkönyv Hal és Haltermékek Szakbizottságának munkájában.

3. A Halgazdálkodási Főosztály európai uniós és nemzetközi feladatai körében

a) felelős a nemzetközi kapcsolatokból, megállapodásokból adódó feladatok teljesítéséért, valamint a nemzetközi szervezetekkel való együttműködés ágazati feladataiért;

b) felelős a szakterületet érintő nemzetközi programok kidolgozásáért és megvalósításáért;

c) felelős halgazdálkodással kapcsolatos statisztikák összesítéséért, az azokkal kapcsolatos adatszolgáltatási feladatok ellátásáért (FAO, Európai Unió, OECD);

d) biztosítja Magyarország képviseletét a FAO égisze alatt működő szakmai szervezetekben (COFI, EIFAC, Eurofish, Codex Alimentarius Halászati Termék munkacsoportja);

e) kidolgozza halászati ügyekben a COREPER ülésekre szóló mandátumokat, az Európai Unió Halászati Miniszterek Tanácsára a miniszteri felkészítő anyagokat és mandátumokat, az európai uniós döntéshozatalban tárgyalt anyagok ismeretében a hazai intézkedéseket;

f) képviseletet biztosít és kialakítja a magyar álláspontot az Európai Unió halgazdálkodással és haltermékekkel foglalkozó munkacsoportjaiban, irányítóbizottságaiban;

g) ellátja Magyarország képviseletét az európai uniós Halászati Főigazgatók értekezletén;

h) ellátja Magyarország képviseletét az Európai Halászati Ellenőrzési Hivatal (EFCA) Irányító Testületében és munkacsoportjaiban.

4. A Halgazdálkodási Főosztály funkcionális feladatai körében

a) felelős az ágazati statisztikai információs rendszer fejlesztésében és működtetésében való részvételért;

b) közreműködik az országos illetékességű halgazdálkodási hatóság, valamint a NÉBIH halgazdálkodási ügyekért felelős igazgatóságának szakmai feladatellátás tekintetében történő irányításában, ellátja a szakterületét érintő feladataival összefüggő szakmai és szabályozási feladatokat, felügyeli a vonatkozó hatósági és igazgatási feladatok ellátását;

c) együttműködik a mezőgazdasági és vidékfejlesztési támogatási szervvel, az NFK-val, a NAIK-kal, a Balatoni Halgazdálkodási Nonprofit Zártkörűen Működő Részvénytársasággal (a továbbiakban: BHNp Zrt.) kapcsolatos szakmai döntések előkészítésében az érintett önálló szervezeti egységekkel;

d) felel a BHNp Zrt. szakmai felügyeletéért, amelynek körében

da) elkészíti a BHNp Zrt. szakmai tevékenységével, gazdálkodásával, működésével kapcsolatos, alapítói döntést nem igénylő ügyiratokat,

db) elkészíti a BHNp Zrt. szakmai tevékenységével, gazdálkodásával, működésével kapcsolatos, alapítói döntést igénylő - különös tekintettel az éves beszámolók és üzleti tervek tulajdonosi jóváhagyásának, a Ptk., Ptké., illetve társasági szerződés szerint alapítói hatáskörbe tartozó döntések - előterjesztéseit az alapítói határozat meghozatala érdekében,

dc) felelős a BHNp Zrt.-vel történő folyamatos kapcsolattartásért, szakmai egyeztetésekért,

dd) felelős a felügyelőbizottsági üléseken a tulajdonosi joggyakorló szakmai képviseletéért,

de) felelős az érintett önálló szervezeti egységek által koordinált, illetve egyéb, a BHNp Zrt.-t érintő szakmai adatszolgáltatásokért,

df) felelős a BHNp Zrt. kontrolling adatszolgáltatásainak meghatározásáért, lekövetéséért,

dg) felelős a szakmai kérdéseket érintő belső, illetve külső szervezetekkel történő egyeztetéseken való képviseletéért.

5. A Halgazdálkodási Főosztály halgazdálkodási hatósági és nyilvántartási feladatai körében

a) felelős a halgazdálkodási vízterületek különleges rendeltetésűvé nyilvánításával kapcsolatos hatósági feladatok ellátásáért;

b) felelős a magyar államot megillető halgazdálkodási jog haszonbérletére irányuló pályázati felhívások kiírásáért és a benyújtott pályázatokra vonatkozóan adott szempontrendszer alapján a szakmai vélemény (előminősítés, érvénytelenségi ok megállapítása) miniszter részére történő előkészítéséért;

c) felelős az egyenáramú elektromos eszközök hatósági nyilvántartásba vételéért és nyilvántartásának vezetéséért;

d) felelős a miniszter által kiadható halfogási engedélyek - az országos kutatási célú halfogási engedély, valamint a meghatározott halgazdálkodási vízterületeken egyenáramú elektromos eszköz használatával történő halfogásra feljogosító egyedi engedély - kiadásával összefüggő hatósági feladatok ellátásáért.

6. A Halgazdálkodási Főosztály egyéb feladatai körében

a) felelős az ágazati tudományos és szakmai egyesületekkel való kapcsolattartásért;

b) felelős a magyar államot megillető halgazdálkodási jog hasznosításáért, így az Országos Halgazdálkodási Tanács véleményének kikérésével a pályázatok elbírálásáért, a vagyonkezelési, illetve haszonbérleti szerződések előkészítéséért, továbbá a szerződésekben foglalt feltételek végrehajtásának ellenőrzéséért;

c) felelős az Országos Halgazdálkodási Adattár működésével kapcsolatos minisztériumi feladatok ellátásáért;

d) felelős a halgazdálkodás területén a kutatás-fejlesztési és innovációs pályázatok véleményezéséért;

e) közreműködik a NAIK halgazdálkodási kutatással foglalkozó szervezeti egységeinek szakmai feladatainak kijelölésében és felügyeletében;

f) kapcsolatot tart a Magyar Országos Horgász Szövetséggel, a Magyar Akvakultúra és Halászati Szakmaközi Szervezettel, a Magyar Haltani Társasággal, az MTA Ökológiai Kutatóközponttal, az Országos Kishalász Érdekszövetséggel és egyéb horgászati, halászati és halgazdálkodási szervezetekkel, oktatási és kutató intézményekkel;

g) részt vesz a halgazdálkodási hatóságok helyszíni - szakszerűségi és hatékonysági - ellenőrzési feladatainak ellátásában;

h) részt vesz a rendészeti feladatokat ellátó személyek - halászati őr típusú - vizsgájának miniszter által delegált vizsgabizottsági tagi feladatainak ellátásában;

i) részt vesz az állami halászati őrzési csoport megszervezésében, szakmai feladatainak koordinációjában;

j) felelős az állami halászvizsga részletes szakmai anyagának - a NÉBIH javaslatának figyelembevételével történő - megállapításáért;

k) felelős az állami horgászvizsga részletes szakmai anyagának - a NÉBIH javaslatának figyelembevételével történő - megállapításáért;

l) felelős a halászati őri vizsga és továbbképzési vizsga részletes szakmai anyagának - a NÉBIH javaslatának figyelembevételével történő - megállapításáért;

m) felelős a Világ Akvakultúra Társasággal (WAS) és az Európai Akvakultúra Társasággal (EAS) való kapcsolattartásért;

n) felelős a halgazdálkodás tekintetében a minőséggel, biztonsággal és gazdálkodással kapcsolatos kommunikációs feladatoknak a Minisztérium által történő ellátásához a szükséges szakmai előkészítéséért, a civil szervezetek és a közvélemény számára történő kommunikációért;

o) részt vesz a Pro Aquacultura Hungariae Díj Bizottság munkájában;

p) részt vesz a Minőségi Magyar Hal tanúsító védjegy rendszer működtetésében;

q) részt vesz az Állatorvostudományi Egyetem "Horgászati Állatorvostan Kutatócsoport", valamint a Széchenyi István Egyetem "Horgászcélú Halgazdálkodás Kutatócsoport" munkájában;

r) részt vesz a halaszat.kormany.hu - Magyarország Kormányának halgazdálkodási honlapja - üzemeltetésében, a szakmai anyagok feltöltésében, az ágazati információk naprakésszé tételében.

7. A Halgazdálkodási Főosztály HOP Ellenőrző Hatósági feladatai keretében felelős az Európai Halászati Alapról szóló, 2006. július 27-i, 1198/2006/EK tanácsi rendelet (a továbbiakban: 1198/2006/EK rendelet) 61. és 71. cikke értelmében

a) annak biztosításáért, hogy az operatív program irányítási és ellenőrzési rendszere eredményes működésének vizsgálata céljából ellenőrzéseket, utóellenőrzéseket és monitoring-tevékenységet végezzen;

b) annak biztosításáért, hogy a műveleteknek az igazolt költségek ellenőrzése céljából történő ellenőrzését, utóellenőrzését megfelelő minta alapján végezzék el;

c) az elvégzett ellenőrzések, utóellenőrzések eredményeit, az irányítási és az ellenőrzési rendszer esetleges hiányosságait bemutató jelentés benyújtásáért az Európai Bizottság számára;

d) az ellenőrzések alapján vélemény kiadásáért arra vonatkozóan, hogy az irányítási és ellenőrzési rendszer eredményesen működik;

e) az Európai Bizottsághoz benyújtott zárónyilatkozat, illetve az ezt alátámasztó záró ellenőrzési jelentés végső jóváhagyásával, utókövetésével kapcsolatos feladatok elvégzéséért;

f) az irányító és igazoló hatóságok, közreműködő szervezetek, valamint az ellenőrző hatóság és hatáskörében ellenőrzéseket, utóellenőrzéseket, monitoring-tevékenységet végző szervezetek és eljárásaik leírásának és ehhez kapcsolódó ismertető jelentés készítéséért;

g) a hatósági monitoring-tevékenység ellátása keretében ellenőrzési módszertan kidolgozásáért, helyszíni ellenőrzések lefolytatásáért, jelentések elkészítéséért, továbbá a fenntartási kötelezettség megfelelőségének vizsgálatáért.

8. A Halgazdálkodási Főosztály a HOP Igazoló Hatósági feladata

a) annak igazolása, hogy a költségnyilatkozat pontos, megbízható számviteli rendszerekből származik, és ellenőrizhető bizonylatokon alapul;

b) annak igazolása, hogy a bejelentett kiadások megfelelnek az alkalmazandó közösségi és nemzeti szabályoknak, és a programra alkalmazandó kritériumokkal összhangban finanszírozás céljából kiválasztott, valamint az alkalmazandó közösségi és nemzeti szabályoknak megfelelő műveletek tekintetében merültek fel;

c) meggyőződni arról, hogy a költségnyilatkozatokban, valamint a záró költségnyilatkozatban szereplő kiadásokkal kapcsolatban folytatott eljárásokról és ellenőrzésekről kapott információ megfelelő alapot nyújt az igazoláshoz;

d) az igazolt záró költségnyilatkozatok és végsőegyenleg-kifizetés iránti kérelmek elkészítése és benyújtása az Európai Bizottsághoz;

e) igazolás céljából az Ellenőrző Hatóság által vagy annak felelőssége mellett elvégzett valamennyi ellenőrzés eredményének figyelembevétele;

f) az Európai Bizottsághoz benyújtott kiadásokra vonatkozó számviteli nyilvántartások elektronikus formában történő tárolása;

g) a visszafizetendő, valamint a művelethez történő hozzájárulás egészének vagy egy részének visszavonásából eredő összegek nyilvántartása;

h) a dokumentumok megfelelő benyújtása az Európai Bizottságnak, valamint annak igazolása, hogy a bennük foglalt eredmények megbízható elszámolási rendszerekből származnak, ellenőrizhető dokumentumokon alapulnak, és azokat az Irányító Hatóság ellenőrző vizsgálatnak vetette alá;

i) felelősség az 1198/2006/EK rendelet 84. cikke értelmében az Igazoló Hatóság feladatkörében:

ia) a zárójelentés benyújtásáért az Európai Bizottsághoz, a bizottsági egyeztetések lefolytatásáért és a szükséges korrekciók végrehajtásáért;

ib) a záró költségnyilatkozatok, végsőegyenleg-átutalási kérelmek feladásáért a Bizottsághoz, ezt követően a bizottsági egyeztetések lefolytatásáért és a szükséges korrekciók végrehajtásáért;

j) részvétel az operatív programról szóló záró végrehajtási jelentés elkészítésében, továbbá a hatósági egyeztetések lefolytatásáért és a szükséges korrekciók végrehajtásáért;

k) az Európai Bizottság rendszeres tájékoztatása a programzárást követően pénzügyileg teljesült visszafizettetett összegekről, az SFC2007 rendszeren keresztül, valamint a kapcsolódó tagállamot terhelő pénzügyi korrekció teljesítésének nyomon követése, ellenőrzése.

Forrás: njt.hu, összeállította: MM

 

Pfiffer Bútor Kft

FORMANCE Kft

MobileForester by Woodspring

KEFAG Zrt

KARDEX Kft

BEK-HOLZ Kft

ERDÉRT-TUZSÉR Zrt

Erdoszöv Zrt

Dunaker Kft - Alapítva 1986

Belsound Kft - Zajvédelem

EGERERDO Zrt

LEITZ Hungária Szerszám Kft

Erdészeti gépek, eszközök, muszerek, kiegészítok kereskedelme.

Mátyás Fakereskedo Kft

FATUDAKOZÓ - az online faipari cégtár




 A FATÁJ lapot kiadja a FAGOSZ
Minden jog fenntartva. All rights reserved.